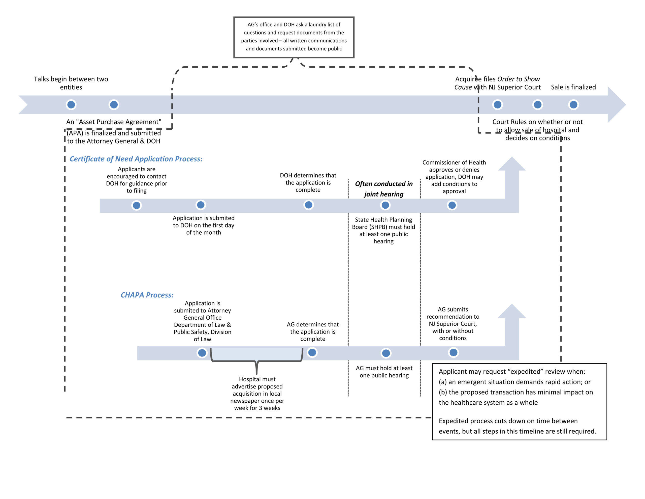
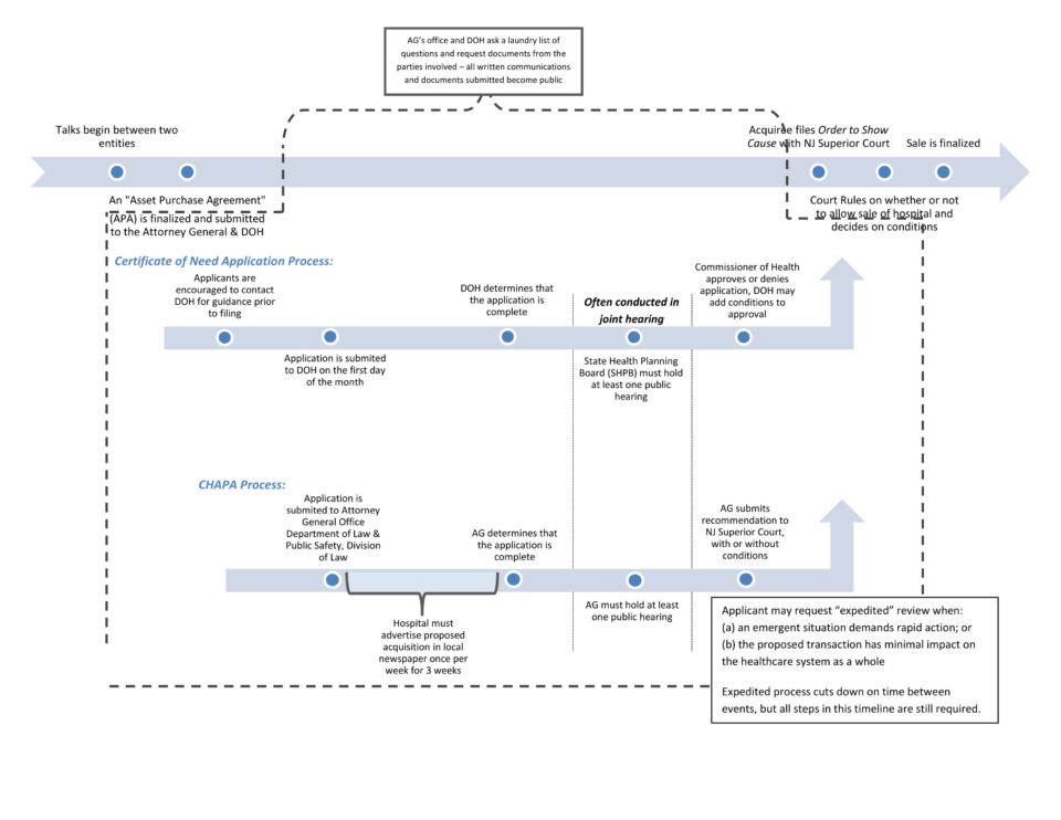
The DOH and OAG review of these deals each require submission of substantial information, and depending on the parties to the deal, this can include a Letter of Intent, Asset Purchase Agreement, financial reports and projections, board and board committee meeting minutes, consultant reports, and service and staffing plans. Members of the public have the right to participate in the review process, including reviewing the materials submitted to the DOH and the OAG, testifying at public hearings, and monitoring how well the new owners/operators of their hospital comply with any conditions the DOH and/or the Attorney General have placed on the deal.
The DOH’s Certificate of Need (CN) regulations (N.J.A.C. 8:33) spell out the standards the Department must follow when evaluating a proposed transfer of ownership of a general acute-care hospital. The Community Health Asset Protection Act (CHAPA; N.J.S.A. 26:2H-7.10 et seq) specifies the criteria the OAG must apply when deciding whether to support an “acquisition,” including the sale or merger of a not-for-profit hospital.
The degree of scrutiny, the criteria to be applied, and the nature and extent of conditions that regulators can place on these deals depend on whether the hospital being acquired is a not-for-profit, for-profit or public hospital, and whether the acquiring hospital or health system is not-for-profit, for-profit, in-state or out-of-state. Click here to see how the laws apply in each type of merger.
Certificate of Need
NJ’s CN regulations require full CN review for the transfer of ownership of an entire general hospital, including a public hearing before the State Health Planning Board. The review criteria are spelled out at N.J.A.C. 8:33-4.9 and 4.10 and include consideration of:
- Availability of alternative facilities/services;
- Adequacy of current and projected financial resources;
- Staffing projections and availability;
- Commitment to comply with federal and state anti-discrimination laws and charity care requirements;
- Impact on access to and availability of care for medically underserved and other specified populations;
- Impact on quality of care;
- Character, competence and track record of the new owner/operator, and
- Responsiveness to unmet health care needs.
The CN regulations also authorize the DOH to place Conditions on these ownership transfers. The Conditions generally include:
- Remaining a general hospital for a specified minimum number of years;
- Maintaining services;
- Retaining staff;
- Offering health insurance to employees post-transfer that is “substantially equivalent” to what was provided pre-transfer;
- Maintaining participation in insurance networks for a specified time period, and
- Continuing compliance with charity care requirements.
The DOH’s CN approval letters, including the Conditions placed on the deals, can be found at: http://www.state.nj.us/health/bc/shpb_cn_letters.shtml
Current CN regulations exempt several types of general hospital ownership transactions from CN review. Particularly troubling is the exemption for mergers between two not-for-profit hospitals/health systems where there is no purchase or sale of assets, such as the merger of Raritan Bay Medical Center with Meridian Health System as well as the mergers of Palisades Medical Center with Hackensack University Health Network, Meridian Health System with Hackensack University Health Network, and Barnabas Health with Robert Wood Johnson Health System.
Instead of full and in-depth DOH review of these deals between not-for-profits, the DOH merely asks the acquiring hospital to notify the DOH that the merger “does not diminish access to previously provided community services.” There is nothing in publicly available records to indicate what, if anything, the DOH does to scrutinize or verify this notification. The DOH does not place any conditions on ownership transfers that occur without full CN review.
Despite this exemption, two or more merging not-for-profit hospitals/health systems are free to voluntarily submit to full CN review. The not-for-profit Atlantic Health System chose to do just that, when the not-for-profit Chilton Hospital became part of the System in 2013. As a result of the ensuing full CN review, the DOH placed 19 conditions on the deal that protect patient care, the community’s access to care and the workplace rights of employees.
The Community Health Asset Protection Act (CHAPA)
CHAPA mandates that a not-for-profit hospital seek approval from the NJ Superior Court of any proposed transaction that would result in an “acquisition,” defined to include merger, consolidation, transfer of control, or conversion to for-profit ownership.
CHAPA requires participation by the AG and the Commissioner of Health. The law instructs the AG to determine if the deal is “in the public interest,” and the Commissioner of Health to determine if the proposed deal “is likely to result in the deterioration of the quality, availability or accessibility of health care services in the affected communities.”
CHAPA includes specific notice requirements and time limits. After extensive document review by the OAG, the AG and the DOH Commissioner must hold a hearing at which members of the public may testify or submit written comment. Following the hearing, the AG, in consultation with the Commissioner, can approve the deal, with or without modifications or conditions, or oppose the deal. The OAG sets forth its position and its rationale in a letter to the NJ Superior Court, which must approve the deal before it can be finalized.
To determine if the deal is “in the public interest,” the AG must consider whether appropriate steps have been taken to safeguard the value of the not-for-profit’s charitable assets and ensure that any proceeds from the proposed deal are irrevocably dedicated to charitable healthcare purposes.
The law instructs the AG to consider specific criteria when making this determination, including:
- Whether the hospital exercised due diligence in deciding to proceed with the proposed deal, selecting the other party to the deal and negotiating its terms and conditions;
- Whether appropriate expert assistance was used;
- Whether conflicts of interest were disclosed; and
- How the proceeds of the sale would be used.
When the acquiring hospital/health system is from out-of-state and/or is a for-profit entity, the AG has additional criteria to consider, including:
- Whether the not-for-profit hospital will be getting full and fair market value for its assets;
- Whether charitable funds are placed at unreasonable risk,
- Whether officers, directors, board members or senior management are slated to receive future contracts related to the proposed deal,
- Whether the not-for-profit hospital considered options other than converting to for-profit;
- Whether the hospital exercised due care in assigning a value to the hospital and its assets when it negotiated the proposed conversion, and
- Whether a right of first refusal has been retained to repurchase the assets by a successor not-for-profit if, following the acquisition, the hospital is subsequently sold to, acquired by or merged with another entity.
When the acquiring hospital/health system is from out-of-state or is a for-profit, the AG also must determine the amount of assets that the not-for-profit hospital must set aside as a charitable trust or place in a charitable organization dedicated to serving the health care needs of the community the not-for-profit hospital has been serving. The amount to be set aside is based on the full and fair market value of the hospital at the time of the proposed deal. CHAPA has specific provisions relating to the governance of the charitable entity receiving the funds.
CHAPA authorizes the DOH Commissioner to require the acquiring hospital/health system to pay for an independent health care access monitor to track the provision of uncompensated care, if necessary. The DOH has exercised this provision only once, when the formerly not-for-profit Memorial Hospital of Salem County was sold to the for-profit Community Health System in 2002.
CHAPA has significant limitations. It does not apply when the hospital being acquired is a public or for-profit hospital, such as when the municipally owned Hoboken University Medical Center was sold to the for-profit HUMC Opco, LLC (now CarePoint Health) and when ownership of Mountainside Hospital was transferred from for-profit Merit Health System to for-profit Montclair Health. Similarly, there was no CHAPA review of the sale of for-profit Memorial Hospital of Salem County from Community Health Systems to Prime Healthcare Foundation prior to Prime pulling out of the deal.
The OAG has never proposed regulations implementing CHAPA. This is especially problematic when the acquisition involves two not-for-profit hospitals/health systems, because the law is silent as to what steps and criteria the DOH Commissioner must use to determine if the deal will lead to “the deterioration of the quality, availability or accessibility of health care services in the affected communities.” As a result, when deals have involved two not-for-profit hospitals/health systems and there has been no CN review, it is unclear what steps the DOH Commissioner has taken and what criteria she has applied when making this determination.
For example, Underwood Memorial Health System merged into South Jersey Health System (now Inspira Health System) in 2012. The September 12, 2012 letter from the OAG to the Superior Court recommending approval of the deal includes, as Exhibit A, the September 10th letter from then Acting DOH Deputy Commissioner William Conroy to the OAG simply stating that a representative of the DOH attended the public hearing regarding the merger, reviewed the available information, and “does not believe the proposed transaction will lead to the deterioration of the quality, availability or accessibility of health care services in the affected communities.” This conclusory statement provides no insight as to the specific evidence upon which the determination was made or the criteria against which the evidence was judged.
Federal and State Anti-Trust Laws
U.S. anti-trust laws aim to prevent anti-competitive mergers and acquisitions (M&A). The Federal Trade Commission (FTC) enforces the federal antitrust laws in health care markets to prevent anti-competitive conduct that would deprive consumers of the benefits of competition: lower costs, improved quality of care, increased access to care and greater innovation. In recent years the flurry of hospital/health system mergers, as well as hospital/health system acquisitions of physician practices, has received considerable FTC attention.
When regulators or competitors challenge mergers or acquisitions, hospitals and health systems often defend these deals with claims that they will allow for better care coordination, in keeping with the Affordable Care Act’s goals. In response, the FTC argues that mergers and acquisitions reduce competition and drive up costs and that the benefits of care coordination can be achieved without a full merger.
Although there are some exemptions, current law generally requires companies to report to the FTC any deal that is valued at more than $111.4 million so the FTC can conduct its review. Once the parties report the deal, they must observe a waiting period while the FTC conducts a preliminary antitrust review. Upon completing its preliminary review, the FTC can allow the deal to proceed or, if the deal has raised competition concerns, the Commission can request more information from the parties for a second review. When the FTC has completed this second review, it can: close the investigation and allow the deal to go forward; enter into a settlement agreement with the companies, or take legal action in federal district court or through the FTC’s administrative process to block the deal from proceeding.
The parties to a proposed merger can request an early termination of the waiting period, which the FTC can grant if it does not intend to take any action with respect to the deal. This occurred in the Underwood Memorial Hospital merger into South Jersey Healthcare, now Inspira: https://www.ftc.gov/sites/default/files/documents/federal_register_notices/granting-request-early-termination-waiting-period-under-premerger-notification-rules/120509earlytermfrn.pdf
In the recent past, the FTC has begun investigating deals that fall below the reporting requirement trigger and also has ordered the dissolution of already completed deals. In other cases, the parties have abandoned their proposed deal during, or as a result of, the FTC investigation.
For information on how to file an FTC complaint: https://www.ftc.gov/faq/competition/report-antitrust-violation
NJ law on Unfair Trade Practices (N.J.S.A. 56:9-1 et seq) mirrors federal anti-trust law and authorizes the OAG to investigate suspected violations of the law’s anti-trust and anti-competitive provisions. The investigation can be prompted by a complaint or when the AG determines it would be “in the public interest.” The AG can initiate an action in the Superior Court to prevent and restrain violations.